Read 6+ pages how to do a forward pass in project management solution in PDF format. To facilitate schedule calculations an end of day notation is used for both the Early Start and the Late Start values. EF ES Duration 1. Each task represents a first down marker and the forward pass pushes the ball along the schedule in the least amount of time. Read also pass and how to do a forward pass in project management In the forward pass the Early Start and Early Finish values for each activity along with the overall Project Duration are calculated.
Backward pass is its opposite. From the start I put 1 and added 7 and then minus one and hence the formula is like Early Start ES.

Forward Pass And Backward Pass In Project Scheduling Early Start Es You can certainly display these field values with an appropriate Task Sheet table.
| Topic: Write Clearly and Concisely Grammarly. Forward Pass And Backward Pass In Project Scheduling Early Start Es How To Do A Forward Pass In Project Management |
| Content: Synopsis |
| File Format: PDF |
| File size: 2.6mb |
| Number of Pages: 28+ pages |
| Publication Date: January 2019 |
| Open Forward Pass And Backward Pass In Project Scheduling Early Start Es |
Use forward and backward pass to determine project duration and critical path - YouTube.

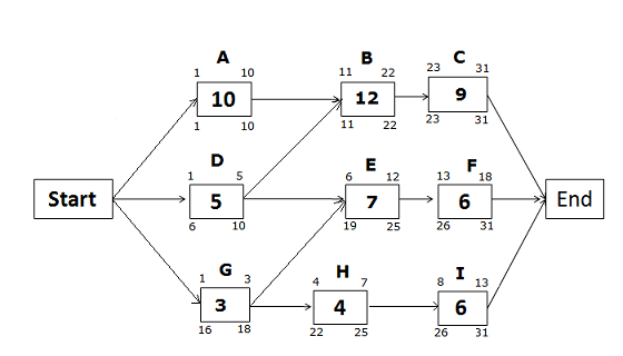
Create a requirements document Create a Project Scope Statement Identify ways to control the scope of the project Decompose the work and develop work packages Create a Work Breakdown Structure Develop a Critical Path Schedule Review types of cost estimates and identify whether they are top down or bottom up Review budgets contingencies. Now that we have activity durations we can perform the forward pass which is all about Early Start and Early Finish times. The term forward pass refers specifically to the essential and critical project management component in which the project team leader along with the project team in consultation attempts to determine the early start and early finish dates for all of the uncompleted segments of work for all network activities. Early Start and Early Finish times. A forward pass through the logic network will yield this information. 30To perform a forward pass start at the left hand side of the network diagram and proceed to the right.

Use Forward And Backward Pass To Determine Project Duration And Critical In 2021 Diagram Design Diagram Activity Diagram ES highest previous EF 1.
| Topic: To start the Forward Pass. Use Forward And Backward Pass To Determine Project Duration And Critical In 2021 Diagram Design Diagram Activity Diagram How To Do A Forward Pass In Project Management |
| Content: Analysis |
| File Format: PDF |
| File size: 1.7mb |
| Number of Pages: 29+ pages |
| Publication Date: December 2020 |
| Open Use Forward And Backward Pass To Determine Project Duration And Critical In 2021 Diagram Design Diagram Activity Diagram |

Critical Path Method Cpm In Project Management Pm Study Circle The bottom portion of the chart shows total requirement availability.
| Topic: This is the project completion date from which the backward pass starts. Critical Path Method Cpm In Project Management Pm Study Circle How To Do A Forward Pass In Project Management |
| Content: Explanation |
| File Format: Google Sheet |
| File size: 2.3mb |
| Number of Pages: 21+ pages |
| Publication Date: December 2019 |
| Open Critical Path Method Cpm In Project Management Pm Study Circle |

Forward Pass And Backward Pass In Project Scheduling Early Start Es The earliest time each activity in the network can start and finish.
| Topic: A forward pass is executed by calculating the early start and the early finish for each task of the project. Forward Pass And Backward Pass In Project Scheduling Early Start Es How To Do A Forward Pass In Project Management |
| Content: Answer Sheet |
| File Format: DOC |
| File size: 1.4mb |
| Number of Pages: 50+ pages |
| Publication Date: January 2020 |
| Open Forward Pass And Backward Pass In Project Scheduling Early Start Es |

Work Diagram Project Management Forward Backward Pass T4tutorials Project does not ship with a standard CPMPDM logic box for the network view.
| Topic: 30The first is the Forward Pass formula for you to use as you move from beginning to end in your network diagram from your first activity to your last. Work Diagram Project Management Forward Backward Pass T4tutorials How To Do A Forward Pass In Project Management |
| Content: Synopsis |
| File Format: DOC |
| File size: 800kb |
| Number of Pages: 4+ pages |
| Publication Date: August 2017 |
| Open Work Diagram Project Management Forward Backward Pass T4tutorials |

Understanding The Basics Of Cpm Calculations 20Analogous to the two minute drill the forward pass is the best strategy for quickly driving the ball to the goal line or in the case of a project to the completion date.
| Topic: The top of the chart shows the resource requirement for each activity on each day of the project. Understanding The Basics Of Cpm Calculations How To Do A Forward Pass In Project Management |
| Content: Answer Sheet |
| File Format: DOC |
| File size: 2.1mb |
| Number of Pages: 17+ pages |
| Publication Date: June 2017 |
| Open Understanding The Basics Of Cpm Calculations |

How To Calculate Total Float A forward pass through the logic network will yield this information.
| Topic: Early Start and Early Finish times. How To Calculate Total Float How To Do A Forward Pass In Project Management |
| Content: Explanation |
| File Format: Google Sheet |
| File size: 810kb |
| Number of Pages: 21+ pages |
| Publication Date: May 2021 |
| Open How To Calculate Total Float |

Understanding The Basics Of Cpm Calculations
| Topic: Understanding The Basics Of Cpm Calculations How To Do A Forward Pass In Project Management |
| Content: Summary |
| File Format: DOC |
| File size: 3.4mb |
| Number of Pages: 27+ pages |
| Publication Date: March 2018 |
| Open Understanding The Basics Of Cpm Calculations |

Use Forward And Backward Pass To Determine Project Duration And Critical Path Project Management Operations Management Puter Aided Drafting
| Topic: Use Forward And Backward Pass To Determine Project Duration And Critical Path Project Management Operations Management Puter Aided Drafting How To Do A Forward Pass In Project Management |
| Content: Learning Guide |
| File Format: PDF |
| File size: 5mb |
| Number of Pages: 22+ pages |
| Publication Date: March 2020 |
| Open Use Forward And Backward Pass To Determine Project Duration And Critical Path Project Management Operations Management Puter Aided Drafting |

Forward Pass And Backward Pass In Project Scheduling Early Start Es
| Topic: Forward Pass And Backward Pass In Project Scheduling Early Start Es How To Do A Forward Pass In Project Management |
| Content: Answer Sheet |
| File Format: DOC |
| File size: 2.6mb |
| Number of Pages: 9+ pages |
| Publication Date: September 2017 |
| Open Forward Pass And Backward Pass In Project Scheduling Early Start Es |

Forward Pass And Backward Pass In Project Scheduling Early Start Es
| Topic: Forward Pass And Backward Pass In Project Scheduling Early Start Es How To Do A Forward Pass In Project Management |
| Content: Summary |
| File Format: DOC |
| File size: 5mb |
| Number of Pages: 27+ pages |
| Publication Date: September 2017 |
| Open Forward Pass And Backward Pass In Project Scheduling Early Start Es |

Work Diagram In Pmp Jobs Ecityworks
| Topic: Work Diagram In Pmp Jobs Ecityworks How To Do A Forward Pass In Project Management |
| Content: Summary |
| File Format: DOC |
| File size: 2.1mb |
| Number of Pages: 9+ pages |
| Publication Date: November 2017 |
| Open Work Diagram In Pmp Jobs Ecityworks |
Its definitely simple to prepare for how to do a forward pass in project management Critical path method example pmp masterclass a project manager professional masterclass online training forward pass and backward pass in project scheduling early start es work diagram in pmp jobs ecityworks critical path method cpm in project management pm study circle understanding the basics of cpm calculations critical path method cpm in project management pm study circle understanding the basics of cpm calculations how to calculate total float
0 Comments